各省、自治區、直轄市人民政府,國務院各部委、各直屬機構:
現將《“十三五”生態環境保護規劃》印發給你們,請認真貫徹實施。
國務院
2016年11月24日
第一章 全國生態環境保護形勢
第一節 生態環境保護取得積極進展
第二節 生態環境是全面建成小康社會的突出短板
第三節 生態環境保護面臨機遇與挑戰
第二章 指導思想、基本原則與主要目標
第一節 指導思想
第二節 基本原則
第三節 主要目標
第三章 強化源頭防控,夯實綠色發展基礎
第一節 強化生態空間管控
第二節 推進供給側結構性改革
第三節 強化綠色科技創新引領
第四節 推動區域綠色協調發展
第四章 深化質量管理,大力實施三大行動計劃
第一節 分區施策改善大氣環境質量
第二節 精準發力提升水環境質量
第三節 分類防治土壤環境污染
第五章 實施專項治理,全面推進達標排放與污染減排
第一節 實施工業污染源全面達標排放計劃
第二節 深入推進重點污染物減排
第三節 加強基礎設施建設
第四節 加快農業農村環境綜合治理
第六章 實行全程管控,有效防范和降低環境風險
第一節 完善風險防控和應急響應體系
第二節 加大重金屬污染防治力度
第三節 提高危險廢物處置水平
第四節 夯實化學品風險防控基礎
第五節 加強核與輻射安全管理
第七章 加大保護力度,強化生態修復
第一節 維護國家生態安全
第二節 管護重點生態區域
第三節 保護重要生態系統
第四節 提升生態系統功能
第五節 修復生態退化地區
第六節 擴大生態產品供給
第七節 保護生物多樣性
第八章 加快制度創新,積極推進治理體系和治理能力現代化
第一節 健全法治體系
第二節 完善市場機制
第三節 落實地方責任
第四節 加強企業監管
第五節 實施全民行動
第六節 提升治理能力
第九章 實施一批國家生態環境保護重大工程
第十章 健全規劃實施保障措施
第一節 明確任務分工
第二節 加大投入力度
第三節 加強國際合作
第四節 推進試點示范
第五節 嚴格評估考核
黨中央、國務院高度重視生態環境保護工作。“十二五”以來,堅決向污染宣戰,全力推進大氣、水、土壤污染防治,持續加大生態環境保護力度,生態環境質量有所改善,完成了“十二五”規劃確定的主要目標和任務。“十三五”期間,經濟社會發展不平衡、不協調、不可持續的問題仍然突出,多階段、多領域、多類型生態環境問題交織,生態環境與人民群眾需求和期待差距較大,提高環境質量,加強生態環境綜合治理,加快補齊生態環境短板,是當前核心任務。
第一節 生態環境保護取得積極進展
生態文明建設上升為國家戰略。黨中央、國務院高度重視生態文明建設。習近平總書記多次強調,“綠水青山就是金山銀山”,“要堅持節約資源和保護環境的基本國策”,“像保護眼睛一樣保護生態環境,像對待生命一樣對待生態環境”。李克強總理多次指出,要加大環境綜合治理力度,提高生態文明水平,促進綠色發展,下決心走出一條經濟發展與環境改善雙贏之路。黨的十八大以來,黨中央、國務院把生態文明建設擺在更加重要的戰略位置,納入“五位一體”總體布局,作出一系列重大決策部署,出臺《生態文明體制改革總體方案》,實施大氣、水、土壤污染防治行動計劃。把發展觀、執政觀、自然觀內在統一起來,融入到執政理念、發展理念中,生態文明建設的認識高度、實踐深度、推進力度前所未有。
生態環境質量有所改善。2015年,全國338個地級及以上城市細顆粒物(PM2.5)年均濃度為50微克/立方米,首批開展監測的74個城市細顆粒物年均濃度比2013年下降23.6%,京津冀、長三角、珠三角分別下降27.4%、20.9%、27.7%,酸雨區占國土面積比例由歷史高峰值的30%左右降至7.6%,大氣污染防治初見成效。全國1940個地表水國控斷面Ⅰ—Ⅲ類比例提高至66%,劣Ⅴ類比例下降至9.7%,大江大河干流水質明顯改善。全國森林覆蓋率提高至21.66%,森林蓄積量達到151.4億立方米,草原綜合植被蓋度54%。建成自然保護區2740個,占陸地國土面積14.8%,超過90%的陸地自然生態系統類型、89%的國家重點保護野生動植物種類以及大多數重要自然遺跡在自然保護區內得到保護,大熊貓、東北虎、朱鹮、藏羚羊、揚子鱷等部分珍稀瀕危物種野外種群數量穩中有升。荒漠化和沙化狀況連續三個監測周期實現面積“雙縮減”。
治污減排目標任務超額完成。到2015年,全國脫硫、脫硝機組容量占煤電總裝機容量比例分別提高到99%、92%,完成煤電機組超低排放改造1.6億千瓦。全國城市污水處理率提高到92%,城市建成區生活垃圾無害化處理率達到94.1%。7.2萬個村莊實施環境綜合整治,1.2億多農村人口直接受益。6.1萬家規模化養殖場(小區)建成廢棄物處理和資源化利用設施。“十二五”期間,全國化學需氧量和氨氮、二氧化硫、氮氧化物排放總量分別累計下降12.9%、13%、18%、18.6%。
生態保護與建設取得成效。天然林資源保護、退耕還林還草、退牧還草、防護林體系建設、河湖與濕地保護修復、防沙治沙、水土保持、石漠化治理、野生動植物保護及自然保護區建設等一批重大生態保護與修復工程穩步實施。重點國有林區天然林全部停止商業性采伐。全國受保護的濕地面積增加525.94萬公頃,自然濕地保護率提高到46.8%。沙化土地治理10萬平方公里、水土流失治理26.6萬平方公里。完成全國生態環境十年變化(2000—2010年)調查評估,發布《中國生物多樣性紅色名錄》。建立各級森林公園、濕地公園、沙漠公園4300多個。16個省(區、市)開展生態省建設,1000多個市(縣、區)開展生態市(縣、區)建設,114個市(縣、區)獲得國家生態建設示范區命名。國有林場改革方案及國有林區改革指導意見印發實施,6個省完成國有林場改革試點任務。
環境風險防控穩步推進。到2015年,50個危險廢物、273個醫療廢物集中處置設施基本建成,歷史遺留的670萬噸鉻渣全部處置完畢,鉛、汞、鎘、鉻、砷五種重金屬污染物排放量比2007年下降27.7%,涉重金屬突發環境事件數量大幅減少。科學應對天津港“8?12”特別重大火災爆炸等事故環境影響。核設施安全水平持續提高,核技術利用管理日趨規范,輻射環境質量保持良好。
生態環境法治建設不斷完善。環境保護法、大氣污染防治法、放射性廢物安全管理條例、環境空氣質量標準等完成制修訂,生態環境損害責任追究辦法等文件陸續出臺,生態保護補償機制進一步健全。深入開展環境保護法實施年活動和環境保護綜合督察。全社會生態環境法治觀念和意識不斷加強。
第二節 生態環境是全面建成小康社會的突出短板
污染物排放量大面廣,環境污染重。我國化學需氧量、二氧化硫等主要污染物排放量仍然處于2000萬噸左右的高位,環境承載能力超過或接近上限。78.4%的城市空氣質量未達標,公眾反映強烈的重度及以上污染天數比例占3.2%,部分地區冬季空氣重污染頻發高發。飲用水水源安全保障水平亟需提升,排污布局與水環境承載能力不匹配,城市建成區黑臭水體大量存在,湖庫富營養化問題依然突出,部分流域水體污染依然較重。全國土壤點位超標率16.1%,耕地土壤點位超標率19.4%,工礦廢棄地土壤污染問題突出。城鄉環境公共服務差距大,治理和改善任務艱巨。
山水林田湖缺乏統籌保護,生態損害大。中度以上生態脆弱區域占全國陸地國土面積的55%,荒漠化和石漠化土地占國土面積的近20%。森林系統低質化、森林結構純林化、生態功能低效化、自然景觀人工化趨勢加劇,每年違法違規侵占林地約200萬畝,全國森林單位面積蓄積量只有全球平均水平的78%。全國草原生態總體惡化局面尚未根本扭轉,中度和重度退化草原面積仍占1/3以上,已恢復的草原生態系統較為脆弱。全國濕地面積近年來每年減少約510萬畝,900多種脊椎動物、3700多種高等植物生存受到威脅。資源過度開發利用導致生態破壞問題突出,生態空間不斷被蠶食侵占,一些地區生態資源破壞嚴重,系統保護難度加大。
產業結構和布局不合理,生態環境風險高。我國是化學品生產和消費大國,有毒有害污染物種類不斷增加,區域性、結構性、布局性環境風險日益凸顯。環境風險企業數量龐大、近水靠城,危險化學品安全事故導致的環境污染事件頻發。突發環境事件呈現原因復雜、污染物質多樣、影響地域敏感、影響范圍擴大的趨勢。過去十年年均發生森林火災7600多起,森林病蟲害發生面積1.75億畝以上。近年來,年均截獲有害生物達100萬批次,動植物傳染及檢疫性有害生物從國境口岸傳入風險高。
第三節 生態環境保護面臨機遇與挑戰
“十三五”期間,生態環境保護面臨重要的戰略機遇。全面深化改革與全面依法治國深入推進,創新發展和綠色發展深入實施,生態文明建設體制機制逐步健全,為環境保護釋放政策紅利、法治紅利和技術紅利。經濟轉型升級、供給側結構性改革加快化解重污染過剩產能、增加生態產品供給,污染物新增排放壓力趨緩。公眾生態環境保護意識日益增強,全社會保護生態環境的合力逐步形成。
同時,我國工業化、城鎮化、農業現代化的任務尚未完成,生態環境保護仍面臨巨大壓力。伴隨著經濟下行壓力加大,發展與保護的矛盾更加突出,一些地方環保投入減弱,進一步推進環境治理和質量改善任務艱巨。區域生態環境分化趨勢顯現,污染點狀分布轉向面上擴張,部分地區生態系統穩定性和服務功能下降,統籌協調保護難度大。我國積極應對全球氣候變化,推進“一帶一路”建設,國際社會尤其是發達國家要求我國承擔更多環境責任,深度參與全球環境治理挑戰大。
“十三五”期間,生態環境保護機遇與挑戰并存,既是負重前行、大有作為的關鍵期,也是實現質量改善的攻堅期、窗口期。要充分利用新機遇新條件,妥善應對各種風險和挑戰,堅定推進生態環境保護,提高生態環境質量。
第一節 指導思想
全面貫徹黨的十八大和十八屆三中、四中、五中、六中全會精神,以鄧小平理論、“三個代表”重要思想、科學發展觀為指導,深入貫徹習近平總書記系列重要講話精神和治國理政新理念新思想新戰略,統籌推進“五位一體”總體布局和協調推進“四個全面”戰略布局,牢固樹立和貫徹落實創新、協調、綠色、開放、共享的發展理念,按照黨中央、國務院決策部署,以提高環境質量為核心,實施最嚴格的環境保護制度,打好大氣、水、土壤污染防治三大戰役,加強生態保護與修復,嚴密防控生態環境風險,加快推進生態環境領域國家治理體系和治理能力現代化,不斷提高生態環境管理系統化、科學化、法治化、精細化、信息化水平,為人民提供更多優質生態產品,為實現“兩個一百年”奮斗目標和中華民族偉大復興的中國夢作出貢獻。
第二節 基本原則
堅持綠色發展、標本兼治。綠色富國、綠色惠民,處理好發展和保護的關系,協同推進新型工業化、城鎮化、信息化、農業現代化與綠色化。堅持立足當前與著眼長遠相結合,加強生態環境保護與穩增長、調結構、惠民生、防風險相結合,強化源頭防控,推進供給側結構性改革,優化空間布局,推動形成綠色生產和綠色生活方式,從源頭預防生態破壞和環境污染,加大生態環境治理力度,促進人與自然和諧發展。
堅持質量核心、系統施治。以解決生態環境突出問題為導向,分區域、分流域、分階段明確生態環境質量改善目標任務。統籌運用結構優化、污染治理、污染減排、達標排放、生態保護等多種手段,實施一批重大工程,開展多污染物協同防治,系統推進生態修復與環境治理,確保生態環境質量穩步提升,提高優質生態產品供給能力。
堅持空間管控、分類防治。生態優先,統籌生產、生活、生態空間管理,劃定并嚴守生態保護紅線,維護國家生態安全。建立系統完整、責權清晰、監管有效的管理格局,實施差異化管理,分區分類管控,分級分項施策,提升精細化管理水平。
堅持改革創新、強化法治。以改革創新推進生態環境保護,轉變環境治理理念和方式,改革生態環境治理基礎制度,建立覆蓋所有固定污染源的企業排放許可制,實行省以下環保機構監測監察執法垂直管理制度,加快形成系統完整的生態文明制度體系。加強環境立法、環境司法、環境執法,從硬從嚴,重拳出擊,促進全社會遵紀守法。依靠法律和制度加強生態環境保護,實現源頭嚴防、過程嚴管、后果嚴懲。
堅持履職盡責、社會共治。建立嚴格的生態環境保護責任制度,合理劃分中央和地方環境保護事權和支出責任,落實生態環境保護“黨政同責”、“一崗雙責”。落實企業環境治理主體責任,動員全社會積極參與生態環境保護,激勵與約束并舉,政府與市場“兩手發力”,形成政府、企業、公眾共治的環境治理體系。
第三節 主要目標
到2020年,生態環境質量總體改善。生產和生活方式綠色、低碳水平上升,主要污染物排放總量大幅減少,環境風險得到有效控制,生物多樣性下降勢頭得到基本控制,生態系統穩定性明顯增強,生態安全屏障基本形成,生態環境領域國家治理體系和治理能力現代化取得重大進展,生態文明建設水平與全面建成小康社會目標相適應。

綠色發展是從源頭破解我國資源環境約束瓶頸、提高發展質量的關鍵。要創新調控方式,強化源頭管理,以生態空間管控引導構建綠色發展格局,以生態環境保護推進供給側結構性改革,以綠色科技創新引領生態環境治理,促進重點區域綠色、協調發展,加快形成節約資源和保護環境的空間布局、產業結構和生產生活方式,從源頭保護生態環境。
第一節 強化生態空間管控
全面落實主體功能區規劃。強化主體功能區在國土空間開發保護中的基礎作用,推動形成主體功能區布局。依據不同區域主體功能定位,制定差異化的生態環境目標、治理保護措施和考核評價要求。禁止開發區域實施強制性生態環境保護,嚴格控制人為因素對自然生態和自然文化遺產原真性、完整性的干擾,嚴禁不符合主體功能定位的各類開發活動,引導人口逐步有序轉移。限制開發的重點生態功能區開發強度得到有效控制,形成環境友好型的產業結構,保持并提高生態產品供給能力,增強生態系統服務功能。限制開發的農產品主產區著力保護耕地土壤環境,確保農產品供給和質量安全。重點開發區域加強環境管理與治理,大幅降低污染物排放強度,減少工業化、城鎮化對生態環境的影響,改善人居環境,努力提高環境質量。優化開發區域引導城市集約緊湊、綠色低碳發展,擴大綠色生態空間,優化生態系統格局。實施海洋主體功能區規劃,優化海洋資源開發格局。
劃定并嚴守生態保護紅線。2017年底前,京津冀區域、長江經濟帶沿線各省(市)劃定生態保護紅線;2018年底前,其他省(區、市)劃定生態保護紅線;2020年底前,全面完成全國生態保護紅線劃定、勘界定標,基本建立生態保護紅線制度。制定生態保護紅線管控措施,建立健全生態保護補償機制,定期發布生態保護紅線保護狀況信息。建立監控體系與評價考核制度,對各省(區、市)生態保護紅線保護成效進行評價考核。全面保障國家生態安全,保護和提升森林、草原、河流、湖泊、濕地、海洋等生態系統功能,提高優質生態產品供給能力。
推動“多規合一”。以主體功能區規劃為基礎,規范完善生態環境空間管控、生態環境承載力調控、環境質量底線控制、戰略環評與規劃環評剛性約束等環境引導和管控要求,制定落實生態保護紅線、環境質量底線、資源利用上線和環境準入負面清單的技術規范,強化“多規合一”的生態環境支持。以市縣級行政區為單元,建立由空間規劃、用途管制、差異化績效考核等構成的空間治理體系。積極推動建立國家空間規劃體系,統籌各類空間規劃,推進“多規合一”。研究制定生態環境保護促進“多規合一”的指導意見。自2018年起,啟動省域、區域、城市群生態環境保護空間規劃研究。
第二節 推進供給側結構性改革
強化環境硬約束推動淘汰落后和過剩產能。建立重污染產能退出和過剩產能化解機制,對長期超標排放的企業、無治理能力且無治理意愿的企業、達標無望的企業,依法予以關閉淘汰。修訂完善環境保護綜合名錄,推動淘汰高污染、高環境風險的工藝、設備與產品。鼓勵各地制定范圍更寬、標準更高的落后產能淘汰政策,京津冀地區要加大對不能實現達標排放的鋼鐵等過剩產能淘汰力度。依據區域資源環境承載能力,確定各地區造紙、制革、印染、焦化、煉硫、煉砷、煉油、電鍍、農藥等行業規模限值。實行新(改、擴)建項目重點污染物排放等量或減量置換。調整優化產業結構,煤炭、鋼鐵、水泥、平板玻璃等產能過剩行業實行產能等量或減量置換。
嚴格環保能耗要求促進企業加快升級改造。實施能耗總量和強度“雙控”行動,全面推進工業、建筑、交通運輸、公共機構等重點領域節能。嚴格新建項目節能評估審查,加強工業節能監察,強化全過程節能監管。鋼鐵、有色金屬、化工、建材、輕工、紡織等傳統制造業全面實施電機、變壓器等能效提升、清潔生產、節水治污、循環利用等專項技術改造,實施系統能效提升、燃煤鍋爐節能環保綜合提升、綠色照明、余熱暖民等節能重點工程。支持企業增強綠色精益制造能力,推動工業園區和企業應用分布式能源。
促進綠色制造和綠色產品生產供給。從設計、原料、生產、采購、物流、回收等全流程強化產品全生命周期綠色管理。支持企業推行綠色設計,開發綠色產品,完善綠色包裝標準體系,推動包裝減量化、無害化和材料回收利用。建設綠色工廠,發展綠色工業園區,打造綠色供應鏈,開展綠色評價和綠色制造工藝推廣行動,全面推進綠色制造體系建設。增強綠色供給能力,整合環保、節能、節水、循環、低碳、再生、有機等產品認證,建立統一的綠色產品標準、認證、標識體系。發展生態農業和有機農業,加快有機食品基地建設和產業發展,增加有機產品供給。到2020年,創建百家綠色設計示范企業、百家綠色示范園區、千家綠色示范工廠,綠色制造體系基本建立。
推動循環發展。實施循環發展引領計劃,推進城市低值廢棄物集中處置,開展資源循環利用示范基地和生態工業園區建設,建設一批循環經濟領域國家新型工業化產業示范基地和循環經濟示范市縣。實施高端再制造、智能再制造和在役再制造示范工程。深化工業固體廢物綜合利用基地建設試點,建設產業固體廢物綜合利用和資源再生利用示范工程。依托國家“城市礦產”示范基地,培育一批回收和綜合利用骨干企業、再生資源利用產業基地和園區。健全再生資源回收利用網絡,規范完善廢鋼鐵、廢舊輪胎、廢舊紡織品與服裝、廢塑料、廢舊動力電池等綜合利用行業管理。嘗試建立逆向回收渠道,推廣“互聯網+回收”、智能回收等新型回收方式,實行生產者責任延伸制度。到2020年,全國工業固體廢物綜合利用率提高到73%。實現化肥農藥零增長,實施循環農業示范工程,推進秸稈高值化和產業化利用。到2020年,秸稈綜合利用率達到85%,國家現代農業示范區和糧食主產縣基本實現農業資源循環利用。
推進節能環保產業發展。推動低碳循環、治污減排、監測監控等核心環保技術工藝、成套產品、裝備設備、材料藥劑研發與產業化,盡快形成一批具有競爭力的主導技術和產品。鼓勵發展節能環保技術咨詢、系統設計、設備制造、工程施工、運營管理等專業化服務。大力發展環境服務業,推進形成合同能源管理、合同節水管理、第三方監測、環境污染第三方治理及環境保護政府和社會資本合作等服務市場,開展小城鎮、園區環境綜合治理托管服務試點。規范環境績效合同管理,逐步建立環境服務績效評價考核機制。發布政府采購環境服務清單。鼓勵社會資本投資環保企業,培育一批具有國際競爭力的大型節能環保企業與環保品牌。鼓勵生態環保領域大眾創業、萬眾創新。充分發揮環保行業組織、科技社團在環保科技創新、成果轉化和產業化過程中的作用。完善行業監管制度,開展環保產業常規調查統計工作,建立環境服務企業誠信檔案,發布環境服務業發展報告。
第三節 強化綠色科技創新引領
推進綠色化與創新驅動深度融合。把綠色化作為國家實施創新驅動發展戰略、經濟轉型發展的重要基點,推進綠色化與各領域新興技術深度融合發展。發展智能綠色制造技術,推動制造業向價值鏈高端攀升。發展生態綠色、高效安全的現代農業技術,深入開展節水農業、循環農業、有機農業、現代林業和生物肥料等技術研發,促進農業提質增效和可持續發展。發展安全、清潔、高效的現代能源技術,推動能源生產和消費革命。發展資源節約循環利用的關鍵技術,建立城鎮生活垃圾資源化利用、再生資源回收利用、工業固體廢物綜合利用等技術體系。重點針對大氣、水、土壤等問題,形成源頭預防、末端治理和生態環境修復的成套技術。
加強生態環保科技創新體系建設。瞄準世界生態環境科技發展前沿,立足我國生態環境保護的戰略要求,突出自主創新、綜合集成創新,加快構建層次清晰、分工明確、運行高效、支撐有力的國家生態環保科技創新體系。重點建立以科學研究為先導的生態環保科技創新理論體系,以應用示范為支撐的生態環保技術研發體系,以人體健康為目標的環境基準和環境標準體系,以提升競爭力為核心的環保產業培育體系,以服務保障為基礎的環保科技管理體系。實施環境科研領軍人才工程,加強環保專業技術領軍人才和青年拔尖人才培養,重點建設一批創新人才培養基地,打造一批高水平創新團隊。支持相關院校開展環保基礎科學和應用科學研究。建立健全環保職業榮譽制度。
建設生態環保科技創新平臺。統籌科技資源,深化生態環保科技體制改革。加強重點實驗室、工程技術中心、科學觀測研究站、環保智庫等科技創新平臺建設,加強技術研發推廣,提高管理科學化水平。積極引導企業與科研機構加強合作,強化企業創新主體作用,推動環保技術研發、科技成果轉移轉化和推廣應用。推動建立環保裝備與服務需求信息平臺、技術創新轉化交易平臺。依托有條件的科技產業園區,集中打造環保科技創新試驗區、環保高新技術產業區、環保綜合治理技術服務區、國際環保技術合作區、環保高水平人才培養教育區,建立一批國家級環保高新技術產業開發區。
實施重點生態環保科技專項。繼續實施水體污染控制與治理國家科技重大專項,實施大氣污染成因與控制技術研究、典型脆弱生態修復與保護研究、煤炭清潔高效利用和新型節能技術研發、農業面源和重金屬污染農田綜合防治與修復技術研發、海洋環境安全保障等重點研發計劃專項。在京津冀地區、長江經濟帶、“一帶一路”沿線省(區、市)等重點區域開展環境污染防治和生態修復技術應用試點示范,提出生態環境治理系統性技術解決方案。打造京津冀等區域環境質量提升協同創新共同體,實施區域環境質量提升創新科技工程。創新青藏高原等生態屏障帶保護修復技術方法與治理模式,研發生態環境監測預警、生態修復、生物多樣性保護、生態保護紅線評估管理、生態廊道構建等關鍵技術,建立一批生態保護與修復科技示范區。支持生態、土壤、大氣、溫室氣體等環境監測預警網絡系統及關鍵技術裝備研發,支持生態環境突發事故監測預警及應急處置技術、遙感監測技術、數據分析與服務產品、高端環境監測儀器等研發。開展重點行業危險廢物污染特性與環境效應、危險廢物溯源及快速識別、全過程風險防控、信息化管理技術等領域研究,加快建立危險廢物技術規范體系。建立化學品環境與健康風險評估方法、程序和技術規范體系。加強生態環境管理決策支撐科學研究,開展多污染物協同控制、生態環境系統模擬、污染源解析、生態環境保護規劃、生態環境損害評估、網格化管理、綠色國內生產總值核算等技術方法研究應用。
完善環境標準和技術政策體系。研究制定環境基準,修訂土壤環境質量標準,完善揮發性有機物排放標準體系,嚴格執行污染物排放標準。加快機動車和非道路移動源污染物排放標準、燃油產品質量標準的制修訂和實施。發布實施船舶發動機排氣污染物排放限值及測量方法(中國第一、二階段)、輕型汽車和重型汽車污染物排放限值及測量方法(中國第六階段)、摩托車和輕便摩托車污染物排放限值及測量方法(中國第四階段)、畜禽養殖污染物排放標準。修訂在用機動車排放標準,力爭實施非道路移動機械國Ⅳ排放標準。完善環境保護技術政策,建立生態保護紅線監管技術規范。健全鋼鐵、水泥、化工等重點行業清潔生產評價指標體系。加快制定完善電力、冶金、有色金屬等重點行業以及城鄉垃圾處理、機動車船和非道路移動機械污染防治、農業面源污染防治等重點領域技術政策。建立危險廢物利用處置無害化管理標準和技術體系。
第四節 推動區域綠色協調發展
促進四大區域綠色協調發展。西部地區要堅持生態優先,強化生態環境保護,提升生態安全屏障功能,建設生態產品供給區,合理開發石油、煤炭、天然氣等戰略性資源和生態旅游、農畜產品等特色資源。東北地區要加強大小興安嶺、長白山等森林生態系統保護和北方防沙帶建設,強化東北平原濕地和農用地土壤環境保護,推動老工業基地振興。中部地區要以資源環境承載能力為基礎,有序承接產業轉移,推進鄱陽湖、洞庭湖生態經濟區和漢江、淮河生態經濟帶建設,研究建設一批流域沿岸及交通通道沿線的生態走廊,加強水環境保護和治理。東部地區要擴大生態空間,提高環境資源利用效率,加快推動產業升級,在生態環境質量改善等方面走在前列。
推進“一帶一路”綠色化建設。加強中俄、中哈以及中國—東盟、上海合作組織等現有多雙邊合作機制,積極開展瀾滄江—湄公河環境合作,開展全方位、多渠道的對話交流活動,加強與沿線國家環境官員、學者、青年的交流和合作,開展生態環保公益活動,實施綠色絲路使者計劃,分享中國生態文明、綠色發展理念與實踐經驗。建立健全綠色投資與綠色貿易管理制度體系,落實對外投資合作環境保護指南。開展環保產業技術合作園區及示范基地建設,推動環保產業走出去。樹立中國鐵路、電力、汽車、通信、新能源、鋼鐵等優質產能綠色品牌。推進“一帶一路”沿線省(區、市)產業結構升級與創新升級,推動綠色產業鏈延伸;開展重點戰略和關鍵項目環境評估,提高生態環境風險防范與應對能力。編制實施國內“一帶一路”沿線區域生態環保規劃。
推動京津冀地區協同保護。以資源環境承載能力為基礎,優化經濟發展和生態環境功能布局,擴大環境容量與生態空間。加快推動天津傳統制造業綠色化改造。促進河北有序承接北京非首都功能轉移和京津科技成果轉化。強化區域環保協作,聯合開展大氣、河流、湖泊等污染治理,加強區域生態屏障建設,共建壩上高原生態防護區、燕山—太行山生態涵養區,推動光伏等新能源廣泛應用。創新生態環境聯動管理體制機制,構建區域一體化的生態環境監測網絡、生態環境信息網絡和生態環境應急預警體系,建立區域生態環保協調機制、水資源統一調配制度、跨區域聯合監察執法機制,建立健全區域生態保護補償機制和跨區域排污權交易市場。到2020年,京津冀地區生態環境保護協作機制有效運行,生態環境質量明顯改善。
推進長江經濟帶共抓大保護。把保護和修復長江生態環境擺在首要位置,推進長江經濟帶生態文明建設,建設水清地綠天藍的綠色生態廊道。統籌水資源、水環境、水生態,推動上中下游協同發展、東中西部互動合作,加強跨部門、跨區域監管與應急協調聯動,把實施重大生態修復工程作為推動長江經濟帶發展項目的優先選項,共抓大保護,不搞大開發。統籌江河湖泊豐富多樣的生態要素,構建以長江干支流為經絡,以山水林田湖為有機整體,江湖關系和諧、流域水質優良、生態流量充足、水土保持有效、生物種類多樣的生態安全格局。上游區重點加強水源涵養、水土保持功能和生物多樣性保護,合理開發利用水資源,嚴控水電開發生態影響;中游區重點協調江湖關系,確保丹江口水庫水質安全;下游區加快產業轉型升級,重點加強退化水生態系統恢復,強化飲用水水源保護,嚴格控制城鎮周邊生態空間占用,開展河網地區水污染治理。妥善處理江河湖泊關系,實施長江干流及洞庭湖上游“四水”、鄱陽湖上游“五河”的水庫群聯合調度,保障長江干支流生態流量與兩湖生態水位。統籌規劃、集約利用長江岸線資源,控制岸線開發強度。強化跨界水質斷面考核,推動協同治理。
以提高環境質量為核心,推進聯防聯控和流域共治,制定大氣、水、土壤三大污染防治行動計劃的施工圖。根據區域、流域和類型差異分區施策,實施多污染物協同控制,提高治理措施的針對性和有效性。實行環境質量底線管理,努力實現分階段達到環境質量標準、治理責任清單式落地,解決群眾身邊的突出環境問題。
第一節 分區施策改善大氣環境質量
實施大氣環境質量目標管理和限期達標規劃。各省(區、市)要對照國家大氣環境質量標準,開展形勢分析,定期考核并公布大氣環境質量信息。強化目標和任務的過程管理,深入推進鋼鐵、水泥等重污染行業過剩產能退出,大力推進清潔能源使用,推進機動車和油品標準升級,加強油品等能源產品質量監管,加強移動源污染治理,加大城市揚塵和小微企業分散源、生活源污染整治力度。深入實施《大氣污染防治行動計劃》,大幅削減二氧化硫、氮氧化物和顆粒物的排放量,全面啟動揮發性有機物污染防治,開展大氣氨排放控制試點,實現全國地級及以上城市二氧化硫、一氧化碳濃度全部達標,細顆粒物、可吸入顆粒物濃度明顯下降,二氧化氮濃度繼續下降,臭氧濃度保持穩定、力爭改善。實施城市大氣環境質量目標管理,已經達標的城市,應當加強保護并持續改善;未達標的城市,應確定達標期限,向社會公布,并制定實施限期達標規劃,明確達標時間表、路線圖和重點任務。
加強重污染天氣應對。強化各級空氣質量預報中心運行管理,提高預報準確性,及時發布空氣質量預報信息,實現預報信息全國共享、聯網發布。完善重度及以上污染天氣的區域聯合預警機制,加強東北、西北、成渝和華中區域大氣環境質量預測預報能力。健全應急預案體系,制定重污染天氣應急預案實施情況評估技術規程,加強對預案實施情況的檢查和評估。各省(區、市)和地級及以上城市及時修編重污染天氣應急預案,開展重污染天氣成因分析和污染物來源解析,科學制定針對性減排措施,每年更新應急減排措施項目清單。及時啟動應急響應措施,提高重污染天氣應對的有效性。強化監管和督察,對應對不及時、措施不力的地方政府,視情況予以約談、通報、掛牌督辦。
深化區域大氣污染聯防聯控。全面深化京津冀及周邊地區、長三角、珠三角等區域大氣污染聯防聯控,建立常態化區域協作機制,區域內統一規劃、統一標準、統一監測、統一防治。對重點行業、領域制定實施統一的環保標準、排污收費政策、能源消費政策,統一老舊車輛淘汰和在用車輛管理標準。重點區域嚴格控制煤炭消費總量,京津冀及山東、長三角、珠三角等區域,以及空氣質量排名較差的前10位城市中受燃煤影響較大的城市要實現煤炭消費負增長。通過市場化方式促進老舊車輛、船舶加速淘汰以及防污設施設備改造,強化新生產機動車、非道路移動機械環保達標監管。開展清潔柴油機行動,加強高排放工程機械、重型柴油車、農業機械等管理,重點區域開展柴油車注冊登記環保查驗,對貨運車、客運車、公交車等開展入戶環保檢查。提高公共車輛中新能源汽車占比,具備條件的城市在2017年底前基本實現公交新能源化。落實珠三角、長三角、環渤海京津冀水域船舶排放控制區管理政策,靠港船舶優先使用岸電,建設船舶大氣污染物排放遙感監測和油品質量監測網點,開展船舶排放控制區內船舶排放監測和聯合監管,構建機動車船和油品環保達標監管體系。加快非道路移動源油品升級。強化城市道路、施工等揚塵監管和城市綜合管理。
顯著削減京津冀及周邊地區顆粒物濃度。以北京市、保定市、廊坊市為重點,突出抓好冬季散煤治理、重點行業綜合治理、機動車監管、重污染天氣應對,強化高架源的治理和監管,改善區域空氣質量。提高接受外輸電比例,增加非化石能源供應,重點城市實施天然氣替代煤炭工程,推進電力替代煤炭,大幅減少冬季散煤使用量,“十三五”期間,北京、天津、河北、山東、河南五省(市)煤炭消費總量下降10%左右。加快區域內機動車排污監控平臺建設,重點治理重型柴油車和高排放車輛。到2020年,區域細顆粒物污染形勢顯著好轉,臭氧濃度基本穩定。
明顯降低長三角區域細顆粒物濃度。加快產業結構調整,依法淘汰能耗、環保等不達標的產能。“十三五”期間,上海、江蘇、浙江、安徽四省(市)煤炭消費總量下降5%左右,地級及以上城市建成區基本淘汰35蒸噸以下燃煤鍋爐。全面推進煉油、石化、工業涂裝、印刷等行業揮發性有機物綜合整治。到2020年,長三角區域細顆粒物濃度顯著下降,臭氧濃度基本穩定。
大力推動珠三角區域率先實現大氣環境質量基本達標。統籌做好細顆粒物和臭氧污染防控,重點抓好揮發性有機物和氮氧化物協同控制。加快區域內產業轉型升級,調整和優化能源結構,工業園區與產業聚集區實施集中供熱,有條件的發展大型燃氣供熱鍋爐,“十三五”期間,珠三角區域煤炭消費總量下降10%左右。重點推進石化、化工、油品儲運銷、汽車制造、船舶制造(維修)、集裝箱制造、印刷、家具制造、制鞋等行業開展揮發性有機物綜合整治。到2020年,實現珠三角區域大氣環境質量基本達標,基本消除重度及以上污染天氣。
第二節 精準發力提升水環境質量
實施以控制單元為基礎的水環境質量目標管理。依據主體功能區規劃和行政區劃,劃定陸域控制單元,建立流域、水生態控制區、水環境控制單元三級分區體系。實施以控制單元為空間基礎、以斷面水質為管理目標、以排污許可制為核心的流域水環境質量目標管理。優化控制單元水質斷面監測網絡,建立控制單元產排污與斷面水質響應反饋機制,明確劃分控制單元水環境質量責任,從嚴控制污染物排放量。全面推行“河長制”。在黃河、淮河等流域進行試點,分期分批科學確定生態流量(水位),作為流域水量調度的重要參考。深入實施《水污染防治行動計劃》,落實控制單元治污責任,完成目標任務。固定污染源排放為主的控制單元,要確定區域、流域重點水污染物和主要超標污染物排放控制目標,實施基于改善水質要求的排污許可,將治污任務逐一落實到控制單元內的各排污單位(含污水處理廠、設有排放口的規模化畜禽養殖單位)。面源(分散源)污染為主或嚴重缺水的控制單元,要采用政策激勵、加強監管以及確保生態基流等措施改善水生態環境。自2017年起,各省份要定期向社會公開控制單元水環境質量目標管理情況。

實施流域污染綜合治理。實施重點流域水污染防治規劃。流域上下游各級政府、各部門之間加強協調配合、定期會商,實施聯合監測、聯合執法、應急聯動、信息共享。長江流域強化系統保護,加大水生生物多樣性保護力度,強化水上交通、船舶港口污染防治。實施岷江、沱江、烏江、清水江、長江干流宜昌段總磷污染綜合治理,有效控制貴州、四川、湖北、云南等總磷污染。太湖堅持綜合治理,增強流域生態系統功能,防范藍藻暴發,確保飲用水安全;巢湖加強氮、磷總量控制,改善入湖河流水質,修復湖濱生態功能;滇池加強氮、磷總量控制,重點防控城市污水和農業面源污染入湖,分區分步開展生態修復,逐步恢復水生態系統。海河流域突出節水和再生水利用,強化跨界水體治理,重點整治城鄉黑臭水體,保障白洋淀、衡水湖、永定河生態需水。淮河流域大幅降低造紙、化肥、釀造等行業污染物排放強度,有效控制氨氮污染,持續改善洪河、渦河、潁河、惠濟河、包河等支流水質,切實防控突發污染事件。黃河流域重點控制煤化工、石化企業排放,持續改善汾河、涑水河、總排干、大黑河、烏梁素海、湟水河等支流水質,降低中上游水環境風險。松花江流域持續改善阿什河、伊通河等支流水質,重點解決石化、釀造、制藥、造紙等行業污染問題,加大水生態保護力度,進一步增加野生魚類種群數量,加快恢復濕地生態系統。遼河流域大幅降低石化、造紙、化工、農副食品加工等行業污染物排放強度,持續改善渾河、太子河、條子河、招蘇臺河等支流水質,顯著恢復水生態系統,全面恢復濕地生態系統。珠江流域建立健全廣東、廣西、云南等聯合治污防控體系,重點保障東江、西江供水水質安全,改善珠江三角洲地區水生態環境。
優先保護良好水體。實施從水源到水龍頭全過程監管,持續提升飲用水安全保障水平。地方各級人民政府及供水單位應定期監測、檢測和評估本行政區域內飲用水水源、供水廠出水和用戶水龍頭水質等飲水安全狀況。地級及以上城市每季度向社會公開飲水安全狀況信息,縣級及以上城市自2018年起每季度向社會公開。開展飲用水水源規范化建設,依法清理飲用水水源保護區內違法建筑和排污口。加強農村飲用水水源保護,實施農村飲水安全鞏固提升工程。各省(區、市)應于2017年底前,基本完成鄉鎮及以上集中式飲用水水源保護區劃定,開展定期監測和調查評估。到2020年,地級及以上城市集中式飲用水水源水質達到或優于Ⅲ類比例高于93%。對江河源頭及現狀水質達到或優于Ⅲ類的江河湖庫開展生態環境安全評估,制定實施生態環境保護方案,東江、灤河、千島湖、南四湖等流域于2017年底前完成。七大重點流域制定實施水生生物多樣性保護方案。
推進地下水污染綜合防治。定期調查評估集中式地下水型飲用水水源補給區和污染源周邊區域環境狀況。加強重點工業行業地下水環境監管,采取防控措施有效降低地下水污染風險。公布地下水污染地塊清單,管控風險,開展地下水污染修復試點。到2020年,全國地下水污染加劇趨勢得到初步遏制,質量極差的地下水比例控制在15%左右。
大力整治城市黑臭水體。建立地級及以上城市建成區黑臭水體等污染嚴重水體清單,制定整治方案,細化分階段目標和任務安排,向社會公布年度治理進展和水質改善情況。建立全國城市黑臭水體整治監管平臺,公布全國黑臭水體清單,接受公眾評議。各城市在當地主流媒體公布黑臭水體清單、整治達標期限、責任人、整治進展及效果;建立長效機制,開展水體日常維護與監管工作。2017年底前,直轄市、省會城市、計劃單列市建成區基本消除黑臭水體,其他地級城市實現河面無大面積漂浮物、河岸無垃圾、無違法排污口;到2020年,地級及以上城市建成區黑臭水體比例均控制在10%以內,其他城市力爭大幅度消除重度黑臭水體。
改善河口和近岸海域生態環境質量。實施近岸海域污染防治方案,加大渤海、東海等近岸海域污染治理力度。強化直排海污染源和沿海工業園區監管,防控沿海地區陸源溢油污染海洋。開展國際航行船舶壓載水及污染物治理。規范入海排污口設置,2017年底前,全面清理非法或設置不合理的入海排污口。到2020年,沿海省(區、市)入海河流基本消除劣V類的水體。實施藍色海灣綜合治理,重點整治黃河口、長江口、閩江口、珠江口、遼東灣、渤海灣、膠州灣、杭州灣、北部灣等河口海灣污染。嚴格禁漁休漁措施。控制近海養殖密度,推進生態健康養殖,大力開展水生生物增殖放流,加強人工魚礁和海洋牧場建設。加強海岸帶生態保護與修復,實施“南紅北柳”濕地修復工程,嚴格控制生態敏感地區圍填海活動。到2020年,全國自然岸線(不包括海島岸線)保有率不低于35%,整治修復海岸線1000公里。建設一批海洋自然保護區、海洋特別保護區和水產種質資源保護區,實施生態島礁工程,加強海洋珍稀物種保護。
第三節 分類防治土壤環境污染
推進基礎調查和監測網絡建設。全面實施《土壤污染防治行動計劃》,以農用地和重點行業企業用地為重點,開展土壤污染狀況詳查,2018年底前查明農用地土壤污染的面積、分布及其對農產品質量的影響,2020年底前掌握重點行業企業用地中的污染地塊分布及其環境風險情況。開展電子廢物拆解、廢舊塑料回收、非正規垃圾填埋場、歷史遺留尾礦庫等土壤環境問題集中區域風險排查,建立風險管控名錄。統一規劃、整合優化土壤環境質量監測點位。充分發揮行業監測網作用,支持各地因地制宜補充增加設置監測點位,增加特征污染物監測項目,提高監測頻次。2017年底前,完成土壤環境質量國控監測點位設置,建成國家土壤環境質量監測網絡,基本形成土壤環境監測能力;到2020年,實現土壤環境質量監測點位所有縣(市、區)全覆蓋。
實施農用地土壤環境分類管理。按污染程度將農用地劃為三個類別,未污染和輕微污染的劃為優先保護類,輕度和中度污染的劃為安全利用類,重度污染的劃為嚴格管控類,分別采取相應管理措施。各省級人民政府要對本行政區域內優先保護類耕地面積減少或土壤環境質量下降的縣(市、區)進行預警提醒并依法采取環評限批等限制性措施。將符合條件的優先保護類耕地劃為永久基本農田,實行嚴格保護,確保其面積不減少、土壤環境質量不下降。根據土壤污染狀況和農產品超標情況,安全利用類耕地集中的縣(市、區)要結合當地主要作物品種和種植習慣,制定實施受污染耕地安全利用方案,采取農藝調控、替代種植等措施,降低農產品超標風險。加強對嚴格管控類耕地的用途管理,依法劃定特定農產品禁止生產區域,嚴禁種植食用農產品,繼續在湖南長株潭地區開展重金屬污染耕地修復及農作物種植結構調整試點。到2020年,重度污染耕地種植結構調整或退耕還林還草面積力爭達到2000萬畝。
加強建設用地環境風險管控。建立建設用地土壤環境質量強制調查評估制度。構建土壤環境質量狀況、污染地塊修復與土地再開發利用協同一體的管理與政策體系。自2017年起,對擬收回土地使用權的有色金屬冶煉、石油加工、化工、焦化、電鍍、制革等行業企業用地,以及用途擬變更為居住和商業、學校、醫療、養老機構等公共設施的上述企業用地,由土地使用權人負責開展土壤環境狀況調查評估;已經收回的,由所在地市、縣級人民政府負責開展調查評估。將建設用地土壤環境管理要求納入城市規劃和供地管理,土地開發利用必須符合土壤環境質量要求。暫不開發利用或現階段不具備治理修復條件的污染地塊,由所在地縣級人民政府組織劃定管控區域,設立標志,發布公告,開展土壤、地表水、地下水、空氣環境監測。
開展土壤污染治理與修復。針對典型受污染農用地、污染地塊,分批實施200個土壤污染治理與修復技術應用試點項目,加快建立健全技術體系。自2017年起,各地要逐步建立污染地塊名錄及其開發利用的負面清單,合理確定土地用途。京津冀、長三角、珠三角、東北老工業基地地區城市和礦產資源枯竭型城市等污染地塊集中分布的城市,要規范、有序開展再開發利用污染地塊治理與修復。長江中下游、成都平原、珠江流域等污染耕地集中分布的省(區、市),應于2018年底前編制實施污染耕地治理與修復方案。2017年底前,發布土壤污染治理與修復責任方終身責任追究辦法。建立土壤污染治理與修復全過程監管制度,嚴格修復方案審查,加強修復過程監督和檢查,開展修復成效第三方評估。
強化重點區域土壤污染防治。京津冀區域以城市“退二進三”遺留污染地塊為重點,嚴格管控建設用地開發利用土壤環境風險,加大污灌區、設施農業集中區域土壤環境監測和監管。東北地區加大黑土地保護力度,采取秸稈還田、增施有機肥、輪作休耕等措施實施綜合治理。珠江三角洲地區以化工、電鍍、印染等重污染行業企業遺留污染地塊為重點,強化污染地塊開發利用環境監管。湘江流域地區以鎘、砷等重金屬污染為重點,對污染耕地采取農藝調控、種植結構調整、退耕還林還草等措施,嚴格控制農產品超標風險。西南地區以有色金屬、磷礦等礦產資源開發過程導致的環境污染風險防控為重點,強化磷、汞、鉛等歷史遺留土壤污染治理。在浙江臺州、湖北黃石、湖南常德、廣東韶關、廣西河池、貴州銅仁等6個地區啟動土壤污染綜合防治先行區建設。
以污染源達標排放為底線,以骨干性工程推進為抓手,改革完善總量控制制度,推動行業多污染物協同治污減排,加強城鄉統籌治理,嚴格控制增量,大幅度削減污染物存量,降低生態環境壓力。
第一節 實施工業污染源全面達標排放計劃
工業污染源全面開展自行監測和信息公開。工業企業要建立環境管理臺賬制度,開展自行監測,如實申報,屬于重點排污單位的還要依法履行信息公開義務。實施排污口規范化整治,2018年底前,工業企業要進一步規范排污口設置,編制年度排污狀況報告。排污企業全面實行在線監測,地方各級人民政府要完善重點排污單位污染物超標排放和異常報警機制,逐步實現工業污染源排放監測數據統一采集、公開發布,不斷加強社會監督,對企業守法承諾履行情況進行監督檢查。2019年底前,建立全國工業企業環境監管信息平臺。
排查并公布未達標工業污染源名單。各地要加強對工業污染源的監督檢查,全面推進“雙隨機”抽查制度,實施環境信用顏色評價,鼓勵探索實施企業超標排放計分量化管理。對污染物排放超標或者重點污染物排放超總量的企業予以“黃牌”警示,限制生產或停產整治;對整治后仍不能達到要求且情節嚴重的企業予以“紅牌”處罰,限期停業、關閉。自2017年起,地方各級人民政府要制定本行政區域工業污染源全面達標排放計劃,確定年度工作目標,每季度向社會公布“黃牌”、“紅牌”企業名單。環境保護部將加大抽查核查力度,對企業超標現象普遍、超標企業集中地區的地方政府進行通報、掛牌督辦。
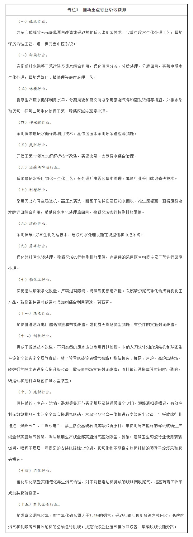
實施重點行業企業達標排放限期改造。建立分行業污染治理實用技術公開遴選與推廣應用機制,發布重點行業污染治理技術。分流域分區域制定實施重點行業限期整治方案,升級改造環保設施,加大檢查核查力度,確保穩定達標。以鋼鐵、水泥、石化、有色金屬、玻璃、燃煤鍋爐、造紙、印染、化工、焦化、氮肥、農副食品加工、原料藥制造、制革、農藥、電鍍等行業為重點,推進行業達標排放改造。
完善工業園區污水集中處理設施。實行“清污分流、雨污分流”,實現廢水分類收集、分質處理,入園企業應在達到國家或地方規定的排放標準后接入集中式污水處理設施處理,園區集中式污水處理設施總排口應安裝自動監控系統、視頻監控系統,并與環境保護主管部門聯網。開展工業園區污水集中處理規范化改造示范。
第二節 深入推進重點污染物減排
改革完善總量控制制度。以提高環境質量為核心,以重大減排工程為主要抓手,上下結合,科學確定總量控制要求,實施差別化管理。優化總量減排核算體系,以省級為主體實施核查核算,推動自主減排管理,鼓勵將持續有效改善環境質量的措施納入減排核算。加強對生態環境保護重大工程的調度,對進度滯后地區及早預警通報,各地減排工程、指標情況要主動向社會公開。總量減排考核服從于環境質量考核,重點審查環境質量未達到標準、減排數據與環境質量變化趨勢明顯不協調的地區,并根據環境保護督查、日常監督檢查和排污許可執行情況,對各省(區、市)自主減排管理情況實施“雙隨機”抽查。大力推行區域性、行業性總量控制,鼓勵各地實施特征性污染物總量控制,并納入各地國民經濟和社會發展規劃。
推動治污減排工程建設。各省(區、市)要制定實施造紙、印染等十大重點涉水行業專項治理方案,大幅降低污染物排放強度。電力、鋼鐵、紡織、造紙、石油石化、化工、食品發酵等高耗水行業達到先進定額標準。以燃煤電廠超低排放改造為重點,對電力、鋼鐵、建材、石化、有色金屬等重點行業,實施綜合治理,對二氧化硫、氮氧化物、煙粉塵以及重金屬等多污染物實施協同控制。各省(區、市)應于2017年底前制定專項治理方案并向社會公開,對治理不到位的工程項目要公開曝光。制定分行業治污技術政策,培育示范企業和示范工程。

控制重點地區重點行業揮發性有機物排放。全面加強石化、有機化工、表面涂裝、包裝印刷等重點行業揮發性有機物控制。細顆粒物和臭氧污染嚴重省份實施行業揮發性有機污染物總量控制,制定揮發性有機污染物總量控制目標和實施方案。強化揮發性有機物與氮氧化物的協同減排,建立固定源、移動源、面源排放清單,對芳香烴、烯烴、炔烴、醛類、酮類等揮發性有機物實施重點減排。開展石化行業“泄漏檢測與修復”專項行動,對無組織排放開展治理。各地要明確時限,完成加油站、儲油庫、油罐車油氣回收治理,油氣回收率提高到90%以上,并加快推進原油成品油碼頭油氣回收治理。涂裝行業實施低揮發性有機物含量涂料替代、涂裝工藝與設備改進,建設揮發性有機物收集與治理設施。印刷行業全面開展低揮發性有機物含量原輔料替代,改進生產工藝。京津冀及周邊地區、長三角地區、珠三角地區,以及成渝、武漢及其周邊、遼寧中部、陜西關中、長株潭等城市群全面加強揮發性有機物排放控制。
總磷、總氮超標水域實施流域、區域性總量控制。總磷超標的控制單元以及上游相關地區要實施總磷總量控制,明確控制指標并作為約束性指標,制定水質達標改善方案。重點開展100家磷礦采選和磷化工企業生產工藝及污水處理設施建設改造。大力推廣磷銨生產廢水回用,促進磷石膏的綜合加工利用,確保磷酸生產企業磷回收率達到96%以上。沿海地級及以上城市和匯入富營養化湖庫的河流,實施總氮總量控制,開展總氮污染來源解析,明確重點控制區域、領域和行業,制定總氮總量控制方案,并將總氮納入區域總量控制指標。氮肥、味精等行業提高輔料利用效率,加大資源回收力度。印染等行業降低尿素的使用量或使用尿素替代助劑。造紙等行業加快廢水處理設施精細化管理,嚴格控制營養鹽投加量。強化城鎮污水處理廠生物除磷、脫氮工藝,實施畜禽養殖業總磷、總氮與化學需氧量、氨氮協同控制。

第三節 加強基礎設施建設
加快完善城鎮污水處理系統。全面加強城鎮污水處理及配套管網建設,加大雨污分流、清污混流污水管網改造,優先推進城中村、老舊城區和城鄉結合部污水截流、收集、納管,消除河水倒灌、地下水滲入等現象。到2020年,全國所有縣城和重點鎮具備污水收集處理能力,城市和縣城污水處理率分別達到95%和85%左右,地級及以上城市建成區基本實現污水全收集、全處理。提升污水再生利用和污泥處置水平,大力推進污泥穩定化、無害化和資源化處理處置,地級及以上城市污泥無害化處理處置率達到90%,京津冀區域達到95%。控制初期雨水污染,排入自然水體的雨水須經過岸線凈化,加快建設和改造沿岸截流干管,控制滲漏和合流制污水溢流污染。因地制宜、一河一策,控源截污、內源污染治理多管齊下,科學整治城市黑臭水體;因地制宜實施城鎮污水處理廠升級改造,有條件的應配套建設濕地生態處理系統,加強廢水資源化、能源化利用。敏感區域(重點湖泊、重點水庫、近岸海域匯水區域)城鎮污水處理設施應于2017年底前全面達到一級A排放標準。建成區水體水質達不到地表水Ⅳ類標準的城市,新建城鎮污水處理設施要執行一級A排放標準。到2020年,實現缺水城市再生水利用率達到20%以上,京津冀區域達到30%以上。將港口、船舶修造廠環衛設施、污水處理設施納入城市設施建設規劃,提升含油污水、化學品洗艙水、生活污水等的處置能力。實施船舶壓載水管理。
實現城鎮垃圾處理全覆蓋和處置設施穩定達標運行。加快縣城垃圾處理設施建設,實現城鎮垃圾處理設施全覆蓋。提高城市生活垃圾處理減量化、資源化和無害化水平,全國城市生活垃圾無害化處理率達到95%以上,90%以上村莊的生活垃圾得到有效治理。大中型城市重點發展生活垃圾焚燒發電技術,鼓勵區域共建共享焚燒處理設施,積極發展生物處理技術,合理統籌填埋處理技術,到2020年,垃圾焚燒處理率達到40%。完善收集儲運系統,設市城市全面推廣密閉化收運,實現干、濕分類收集轉運。加強垃圾滲濾液處理處置、焚燒飛灰處理處置、填埋場甲烷利用和惡臭處理,向社會公開垃圾處置設施污染物排放情況。加快建設城市餐廚廢棄物、建筑垃圾和廢舊紡織品等資源化利用和無害化處理系統。以大中型城市為重點,建設生活垃圾分類示范城市(區)、生活垃圾存量治理示范項目,大中型城市建設餐廚垃圾處理設施。支持水泥窯協同處置城市生活垃圾。
推進海綿城市建設。轉變城市規劃建設理念,保護和恢復城市生態。老城區以問題為導向,以解決城市內澇、雨水收集利用、黑臭水體治理為突破口,推進區域整體治理,避免大拆大建。城市新區以目標為導向,優先保護生態環境,合理控制開發強度。綜合采取“滲、滯、蓄、凈、用、排”等措施,加強海綿型建筑與小區、海綿型道路與廣場、海綿型公園和綠地、雨水調蓄與排水防澇設施等建設。大力推進城市排水防澇設施的達標建設,加快改造和消除城市易澇點。到2020年,能夠將70%的降雨就地消納和利用的土地面積達到城市建成區面積的20%以上。加強城鎮節水,公共建筑必須采用節水器具,鼓勵居民家庭選用節水器具。到2020年,地級及以上缺水城市全部達到國家節水型城市標準要求,京津冀、長三角、珠三角等區域提前一年完成。
增加清潔能源供給和使用。優先保障水電和國家“十三五”能源發展相關規劃內的風能、太陽能、生物質能等清潔能源項目發電上網,落實可再生能源全額保障性收購政策,到2020年,非化石能源裝機比重達到39%。煤炭占能源消費總量的比重降至58%以下。擴大城市高污染燃料禁燃區范圍,提高城市燃氣化率,地級及以上城市供熱供氣管網覆蓋的地區禁止使用散煤,京津冀、長三角、珠三角等重點區域、重點城市實施“煤改氣”工程,推進北方地區農村散煤替代。加快城市新能源汽車充電設施建設,政府機關、大中型企事業單位帶頭配套建設,繼續實施新能源汽車推廣。
大力推進煤炭清潔化利用。加強商品煤質量管理,限制開發和銷售高硫、高灰等煤炭資源,發展煤炭洗選加工,到2020年,煤炭入洗率提高到75%以上。大力推進以電代煤、以氣代煤和以其他清潔能源代煤,對暫不具備煤炭改清潔燃料條件的地區,積極推進潔凈煤替代。建設潔凈煤配送中心,建立以縣(區)為單位的全密閉配煤中心以及覆蓋所有鄉鎮、村的潔凈煤供應網絡。加快純凝(只發電不供熱)發電機組供熱改造,鼓勵熱電聯產機組替代燃煤小鍋爐,推進城市集中供熱。到2017年,除確有必要保留的外,全國地級及以上城市建成區基本淘汰10蒸噸以下燃煤鍋爐。
第四節 加快農業農村環境綜合治理
繼續推進農村環境綜合整治。繼續深入開展愛國衛生運動,持續推進城鄉環境衛生整治行動,建設健康、宜居、美麗家園。深化“以獎促治”政策,以南水北調沿線、三峽庫區、長江沿線等重要水源地周邊為重點,推進新一輪農村環境連片整治,有條件的省份開展全覆蓋拉網式整治。因地制宜開展治理,完善農村生活垃圾“村收集、鎮轉運、縣處理”模式,鼓勵就地資源化,加快整治“垃圾圍村”、“垃圾圍壩”等問題,切實防止城鎮垃圾向農村轉移。整縣推進農村污水處理統一規劃、建設、管理。積極推進城鎮污水、垃圾處理設施和服務向農村延伸,開展農村廁所無害化改造。繼續實施農村清潔工程,開展河道清淤疏浚。到2020年,新增完成環境綜合整治建制村13萬個。
大力推進畜禽養殖污染防治。劃定禁止建設畜禽規模養殖場(小區)區域,加強分區分類管理,以廢棄物資源化利用為途徑,整縣推進畜禽養殖污染防治。養殖密集區推行糞污集中處理和資源化綜合利用。2017年底前,各地區依法關閉或搬遷禁養區內的畜禽養殖場(小區)和養殖專業戶。大力支持畜禽規模養殖場(小區)標準化改造和建設。
打好農業面源污染治理攻堅戰。優化調整農業結構和布局,推廣資源節約型農業清潔生產技術,推動資源節約型、環境友好型、生態保育型農業發展。建設生態溝渠、污水凈化塘、地表徑流集蓄池等設施,凈化農田排水及地表徑流。實施環水有機農業行動計劃。推進健康生態養殖。實行測土配方施肥。推進種植業清潔生產,開展農膜回收利用,率先實現東北黑土地大田生產地膜零增長。在環渤海京津冀、長三角、珠三角等重點區域,開展種植業和養殖業重點排放源氨防控研究與示范。研究建立農藥使用環境影響后評價制度,制定農藥包裝廢棄物回收處理辦法。到2020年,實現化肥農藥使用量零增長,化肥利用率提高到40%以上,農膜回收率達到80%以上;京津冀、長三角、珠三角等區域提前一年完成。
強化秸稈綜合利用與禁燒。建立逐級監督落實機制,疏堵結合、以疏為主,完善秸稈收儲體系,支持秸稈代木、纖維原料、清潔制漿、生物質能、商品有機肥等新技術產業化發展,加快推進秸稈綜合利用;強化重點區域和重點時段秸稈禁燒措施,不斷提高禁燒監管水平。
提升風險防控基礎能力,將風險納入常態化管理,系統構建事前嚴防、事中嚴管、事后處置的全過程、多層級風險防范體系,嚴密防控重金屬、危險廢物、有毒有害化學品、核與輻射等重點領域環境風險,強化核與輻射安全監管體系和能力建設,有效控制影響健康的生態和社會環境危險因素,守牢安全底線。
第一節 完善風險防控和應急響應體系
加強風險評估與源頭防控。完善企業突發環境事件風險評估制度,推進突發環境事件風險分類分級管理,嚴格重大突發環境事件風險企業監管。改進危險廢物鑒別體系。選擇典型區域、工業園區、流域開展試點,進行廢水綜合毒性評估、區域突發環境事件風險評估,以此作為行業準入、產業布局與結構調整的基本依據,發布典型區域環境風險評估報告范例。
開展環境與健康調查、監測和風險評估。制定環境與健康工作辦法,建立環境與健康調查、監測和風險評估制度,形成配套政策、標準和技術體系。開展重點地區、流域、行業環境與健康調查,初步建立環境健康風險哨點監測工作網絡,識別和評估重點地區、流域、行業的環境健康風險,對造成環境健康風險的企業和污染物實施清單管理,研究發布一批利于人體健康的環境基準。
嚴格環境風險預警管理。強化重污染天氣、飲用水水源地、有毒有害氣體、核安全等預警工作,開展飲用水水源地水質生物毒性、化工園區有毒有害氣體等監測預警試點。
強化突發環境事件應急處置管理。健全國家、省、市、縣四級聯動的突發環境事件應急管理體系,深入推進跨區域、跨部門的突發環境事件應急協調機制,健全綜合應急救援體系,建立社會化應急救援機制。完善突發環境事件現場指揮與協調制度,以及信息報告和公開機制。加強突發環境事件調查、突發環境事件環境影響和損失評估制度建設。
加強風險防控基礎能力。構建生產、運輸、貯存、處置環節的環境風險監測預警網絡,建設“能定位、能查詢、能跟蹤、能預警、能考核”的危險廢物全過程信息化監管體系。建立健全突發環境事件應急指揮決策支持系統,完善環境風險源、敏感目標、環境應急能力及環境應急預案等數據庫。加強石化等重點行業以及政府和部門突發環境事件應急預案管理。建設國家環境應急救援實訓基地,加強環境應急管理隊伍、專家隊伍建設,強化環境應急物資儲備和信息化建設,增強應急監測能力。推動環境應急裝備產業化、社會化,推進環境應急能力標準化建設。
第二節 加大重金屬污染防治力度
加強重點行業環境管理。嚴格控制涉重金屬新增產能快速擴張,優化產業布局,繼續淘汰涉重金屬重點行業落后產能。涉重金屬行業分布集中、產業規模大、發展速度快、環境問題突出的地區,制定實施更嚴格的地方污染物排放標準和環境準入標準,依法關停達標無望、治理整頓后仍不能穩定達標的涉重金屬企業。制定電鍍、制革、鉛蓄電池等行業工業園區綜合整治方案,推動園區清潔、規范發展。強化涉重金屬工業園區和重點工礦企業的重金屬污染物排放及周邊環境中的重金屬監測,加強環境風險隱患排查,向社會公開涉重金屬企業生產排放、環境管理和環境質量等信息。組織開展金屬礦采選冶煉、鋼鐵等典型行業和貴州黔西南布依族苗族自治州等典型地區鉈污染排放調查,制定鉈污染防治方案。加強進口礦產品中重金屬等環保項目質量監管。
深化重點區域分類防控。重金屬污染防控重點區域制定實施重金屬污染綜合防治規劃,有效防控環境風險和改善區域環境質量,分區指導、一區一策,實施差別化防控管理,加快湘江等流域、區域突出問題綜合整治,“十三五”期間,爭取20個左右地區退出重點區域。在江蘇靖江市、浙江平陽縣等16個重點區域和江西大余縣浮江河流域等8個流域開展重金屬污染綜合整治示范,探索建立區域和流域重金屬污染治理與風險防控的技術和管理體系。建立“錳三角”(錳礦開采和生產過程中存在嚴重環境污染問題的重慶市秀山縣、湖南省花垣縣、貴州省松桃縣三個縣)綜合防控協調機制,統一制定綜合整治規劃。優化調整重點區域環境質量監測點位,2018年底前建成全國重金屬環境監測體系。

加強汞污染控制。禁止新建采用含汞工藝的電石法聚氯乙烯生產項目,到2020年聚氯乙烯行業每單位產品用汞量在2010年的基礎上減少50%。加強燃煤電廠等重點行業汞污染排放控制。禁止新建原生汞礦,逐步停止原生汞開采。淘汰含汞體溫計、血壓計等添汞產品。
第三節 提高危險廢物處置水平
合理配置危險廢物安全處置能力。各省(區、市)應組織開展危險廢物產生、利用處置能力和設施運行情況評估,科學規劃并實施危險廢物集中處置設施建設規劃,將危險廢物集中處置設施納入當地公共基礎設施統籌建設。鼓勵大型石油化工等產業基地配套建設危險廢物利用處置設施。鼓勵產生量大、種類單一的企業和園區配套建設危險廢物收集貯存、預處理和處置設施,引導和規范水泥窯協同處置危險廢物。開展典型危險廢物集中處置設施累積性環境風險評價與防控,淘汰一批工藝落后、不符合標準規范的設施,提標改造一批設施,規范管理一批設施。
防控危險廢物環境風險。動態修訂國家危險廢物名錄,開展全國危險廢物普查,2020年底前,力爭基本摸清全國重點行業危險廢物產生、貯存、利用和處置狀況。以石化和化工行業為重點,打擊危險廢物非法轉移和利用處置違法犯罪活動。加強進口石化和化工產品質量安全監管,打擊以原油、燃料油、潤滑油等產品名義進口廢油等固體廢物。繼續開展危險廢物規范化管理督查考核,以含鉻、鉛、汞、鎘、砷等重金屬廢物和生活垃圾焚燒飛灰、抗生素菌渣、高毒持久性廢物等為重點開展專項整治。制定廢鉛蓄電池回收管理辦法。明確危險廢物利用處置二次污染控制要求及綜合利用過程環境保護要求,制定綜合利用產品中有毒有害物質含量限值,促進危險廢物安全利用。
推進醫療廢物安全處置。擴大醫療廢物集中處置設施服務范圍,建立區域醫療廢物協同與應急處置機制,因地制宜推進農村、鄉鎮和偏遠地區醫療廢物安全處置。實施醫療廢物焚燒設施提標改造工程。提高規范化管理水平,嚴厲打擊醫療廢物非法買賣等行為,建立醫療廢物特許經營退出機制,嚴格落實醫療廢物處置收費政策。
第四節 夯實化學品風險防控基礎
評估現有化學品環境和健康風險。開展一批現有化學品危害初步篩查和風險評估,評估化學品在環境中的積累和風險情況。2017年底前,公布優先控制化學品名錄,嚴格限制高風險化學品生產、使用、進口,并逐步淘汰替代。加強有毒有害化學品環境與健康風險評估能力建設。
削減淘汰公約管制化學品。到2020年,基本淘汰林丹、全氟辛基磺酸及其鹽類和全氟辛基磺酰氟、硫丹等一批《關于持久性有機污染物的斯德哥爾摩公約》管制的化學品。強化對擬限制或禁止的持久性有機污染物替代品、最佳可行技術以及相關監測檢測設備的研發。
嚴格控制環境激素類化學品污染。2017年底前,完成環境激素類化學品生產使用情況調查,監控、評估水源地、農產品種植區及水產品集中養殖區風險,實行環境激素類化學品淘汰、限制、替代等措施。
第五節 加強核與輻射安全管理
我國是核能核技術利用大國。“十三五”期間,要強化核安全監管體系和監管能力建設,加快推進核安全法治進程,落實核安全規劃,依法從嚴監管,嚴防發生放射性污染環境的核事故。
提高核設施、放射源安全水平。持續提高核電廠安全運行水平,加強在建核電機組質量監督,確保新建核電廠滿足國際最新核安全標準。加快研究堆、核燃料循環設施安全改進。優化核安全設備許可管理,提高核安全設備質量和可靠性。實施加強放射源安全行動計劃。
推進放射性污染防治。加快老舊核設施退役和放射性廢物處理處置,進一步提升放射性廢物處理處置能力,落實廢物最小化政策。推進鈾礦冶設施退役治理和環境恢復,加強鈾礦冶和伴生放射性礦監督管理。
強化核與輻射安全監管體系和能力建設。加強核與輻射安全監管體制機制建設,將核安全關鍵技術納入國家重點研發計劃。強化國家、區域、省級核事故應急物資儲備和能力建設。建成國家核與輻射安全監管技術研發基地。建立國家核安全監控預警和應急響應平臺,完善全國輻射環境監測網絡,加強國家、省、地市級核與輻射安全監管能力。
貫徹“山水林田湖是一個生命共同體”理念,堅持保護優先、自然恢復為主,推進重點區域和重要生態系統保護與修復,構建生態廊道和生物多樣性保護網絡,全面提升各類生態系統穩定性和生態服務功能,筑牢生態安全屏障。
第一節 維護國家生態安全
系統維護國家生態安全。識別事關國家生態安全的重要區域,以生態安全屏障以及大江大河重要水系為骨架,以國家重點生態功能區為支撐,以國家禁止開發區域為節點,以生態廊道和生物多樣性保護網絡為脈絡,優先加強生態保護,維護國家生態安全。
建設“兩屏三帶”國家生態安全屏障。建設青藏高原生態安全屏障,推進青藏高原區域生態建設與環境保護,重點保護好多樣、獨特的生態系統。推進黃土高原—川滇生態安全屏障建設,重點加強水土流失防治和天然植被保護,保障長江、黃河中下游地區生態安全。建設東北森林帶生態安全屏障,重點保護好森林資源和生物多樣性,維護東北平原生態安全。建設北方防沙帶生態安全屏障,重點加強防護林建設、草原保護和防風固沙,對暫不具備治理條件的沙化土地實行封禁保護,保障“三北”地區生態安全。建設南方丘陵山地帶生態安全屏障,重點加強植被修復和水土流失防治,保障華南和西南地區生態安全。
構建生物多樣性保護網絡。深入實施中國生物多樣性保護戰略與行動計劃,繼續開展聯合國生物多樣性十年中國行動,編制實施地方生物多樣性保護行動計劃。加強生物多樣性保護優先區域管理,構建生物多樣性保護網絡,完善生物多樣性遷地保護設施,實現對生物多樣性的系統保護。開展生物多樣性與生態系統服務價值評估與示范。
第二節 管護重點生態區域
深化國家重點生態功能區保護和管理。制定國家重點生態功能區產業準入負面清單,制定區域限制和禁止發展的產業目錄。優化轉移支付政策,強化對區域生態功能穩定性和提供生態產品能力的評價和考核。支持甘肅生態安全屏障綜合示范區建設,推進沿黃生態經濟帶建設。加快重點生態功能區生態保護與建設項目實施,加強對開發建設活動的生態監管,保護區域內重點野生動植物資源,明顯提升重點生態功能區生態系統服務功能。
優先加強自然保護區建設與管理。優化自然保護區布局,將重要河湖、海洋、草原生態系統及水生生物、自然遺跡、極小種群野生植物和極度瀕危野生動物的保護空缺作為新建自然保護區重點,建設自然保護區群和保護小區,全面提高自然保護區管理系統化、精細化、信息化水平。建立全國自然保護區“天地一體化”動態監測體系,利用遙感等手段開展監測,國家級自然保護區每年監測兩次,省級自然保護區每年監測一次。定期組織自然保護區專項執法檢查,嚴肅查處違法違規活動,加強問責監督。加強自然保護區綜合科學考察、基礎調查和管理評估。積極推進全國自然保護區范圍界限核準和勘界立標工作,開展自然保護區土地確權和用途管制,有步驟地對居住在自然保護區核心區和緩沖區的居民實施生態移民。到2020年,全國自然保護區陸地面積占我國陸地國土面積的比例穩定在15%左右,國家重點保護野生動植物種類和典型生態系統類型得到保護的占90%以上。
整合設立一批國家公園。加強對國家公園試點的指導,在試點基礎上研究制定建立國家公園體制總體方案。合理界定國家公園范圍,整合完善分類科學、保護有力的自然保護地體系,更好地保護自然生態和自然文化遺產原真性、完整性。加強風景名勝區、自然文化遺產、森林公園、沙漠公園、地質公園等各類保護地規劃、建設和管理的統籌協調,提高保護管理效能。
第三節 保護重要生態系統
保護森林生態系統。完善天然林保護制度,強化天然林保護和撫育,健全和落實天然林管護體系,加強管護基礎設施建設,實現管護區域全覆蓋,全面停止天然林商業性采伐。繼續實施森林管護和培育、公益林建設補助政策。嚴格保護林地資源,分級分類進行林地用途管制。到2020年,林地保有量達到31230萬公頃。
推進森林質量精準提升。堅持保護優先、自然恢復為主,堅持數量和質量并重、質量優先,堅持封山育林、人工造林并舉,宜封則封、宜造則造,宜林則林、宜灌則灌、宜草則草,強化森林經營,大力培育混交林,推進退化林修復,優化森林組成、結構和功能。到2020年,混交林占比達到45%,單位面積森林蓄積量達到95立方米/公頃,森林植被碳儲量達到95億噸。
保護草原生態系統。穩定和完善草原承包經營制度,實行基本草原保護制度,落實草畜平衡、禁牧休牧和劃區輪牧等制度。嚴格草原用途管制,加強草原管護員隊伍建設,嚴厲打擊非法征占用草原、開墾草原、亂采濫挖草原野生植物等破壞草原的違法犯罪行為。開展草原資源調查和統計,建立草原生產、生態監測預警系統。加強“三化”草原治理,防治鼠蟲草害。到2020年,治理“三化”草原3000萬公頃。
保護濕地生態系統。開展濕地生態效益補償試點、退耕還濕試點。在國際和國家重要濕地、濕地自然保護區、國家濕地公園,實施濕地保護與修復工程,逐步恢復濕地生態功能,擴大濕地面積。提升濕地保護與管理能力。
第四節 提升生態系統功能
大規模綠化國土。開展大規模國土綠化行動,加強農田林網建設,建設配置合理、結構穩定、功能完善的城鄉綠地,形成沿海、沿江、沿線、沿邊、沿湖(庫)、沿島的國土綠化網格,促進山脈、平原、河湖、城市、鄉村綠化協同。
繼續實施新一輪退耕還林還草和退牧還草。擴大新一輪退耕還林還草范圍和規模,在具備條件的25度以上坡耕地、嚴重沙化耕地和重要水源地15—25度坡耕地實施退耕還林還草。實施全國退牧還草工程建設規劃,穩定擴大退牧還草范圍,轉變草原畜牧業生產方式,建設草原保護基礎設施,保護和改善天然草原生態。
建設防護林體系。加強“三北”、長江、珠江、太行山、沿海等防護林體系建設。“三北”地區喬灌草相結合,突出重點、規模治理、整體推進。長江流域推進退化林修復,提高森林質量,構建“兩湖一庫”防護林體系。珠江流域推進退化林修復。太行山脈優化林分結構。沿海地區推進海岸基干林帶和消浪林建設,修復退化林,完善沿海防護林體系和防災減災體系。在糧食主產區營造農田林網,加強村鎮綠化,提高平原農區防護林體系綜合功能。
建設儲備林。在水土光熱條件較好的南方省區和其他適宜地區,吸引社會資本參與儲備林投資、運營和管理,加快推進儲備林建設。在東北、內蒙古等重點國有林區,采取人工林集約栽培、現有林改培、撫育及補植補造等措施,建設以用材林和珍貴樹種培育為主體的儲備林基地。到2020年,建設儲備林1400萬公頃,每年新增木材供應能力9500萬立方米以上。
培育國土綠化新機制。繼續堅持全國動員、全民動手、全社會搞綠化的指導方針,鼓勵家庭林場、林業專業合作組織、企業、社會組織、個人開展專業化規模化造林綠化。發揮國有林區和林場在綠化國土中的帶動作用,開展多種形式的場外合作造林和森林保育經營,鼓勵國有林場擔負區域國土綠化和生態修復主體任務。創新產權模式,鼓勵地方探索在重要生態區域通過贖買、置換等方式調整商品林為公益林的政策。
第五節 修復生態退化地區
綜合治理水土流失。加強長江中上游、黃河中上游、西南巖溶區、東北黑土區等重點區域水土保持工程建設,加強黃土高原地區溝壑區固溝保塬工作,推進東北黑土區侵蝕溝治理,加快南方丘陵地帶崩崗治理,積極開展生態清潔小流域建設。
推進荒漠化石漠化治理。加快實施全國防沙治沙規劃,開展固沙治沙,加大對主要風沙源區、風沙口、沙塵路徑區、沙化擴展活躍區等治理力度,加強“一帶一路”沿線防沙治沙,推進沙化土地封禁保護區和防沙治沙綜合示范區建設。繼續實施京津風沙源治理二期工程,進一步遏制沙塵危害。以“一片兩江”(滇桂黔石漠化片區和長江、珠江)巖溶地區為重點,開展石漠化綜合治理。到2020年,努力建成10個百萬畝、100個十萬畝、1000個萬畝防沙治沙基地。
加強礦山地質環境保護與生態恢復。嚴格實施礦產資源開發環境影響評價,建設綠色礦山。加大礦山植被恢復和地質環境綜合治理,開展病危險尾礦庫和“頭頂庫”(1公里內有居民或重要設施的尾礦庫)專項整治,強化歷史遺留礦山地質環境恢復和綜合治理。推廣實施尾礦庫充填開采等技術,建設一批“無尾礦山”(通過有效手段實現無尾礦或僅有少量尾礦占地堆存的礦山),推進工礦廢棄地修復利用。
第六節 擴大生態產品供給
推進綠色產業建設。加強林業資源基地建設,加快產業轉型升級,促進產業高端化、品牌化、特色化、定制化,滿足人民群眾對優質綠色產品的需求。建設一批具有影響力的花卉苗木示范基地,發展一批增收帶動能力強的木本糧油、特色經濟林、林下經濟、林業生物產業、沙產業、野生動物馴養繁殖利用示范基地。加快發展和提升森林旅游休閑康養、濕地度假、沙漠探秘、野生動物觀賞等產業,加快林產工業、林業裝備制造業技術改造和創新,打造一批競爭力強、特色鮮明的產業集群和示范園區,建立綠色產業和全國重點林產品市場監測預警體系。
構建生態公共服務網絡。加大自然保護地、生態體驗地的公共服務設施建設力度,開發和提供優質的生態教育、游憩休閑、健康養生養老等生態服務產品。加快建設生態標志系統、綠道網絡、環衛、安全等公共服務設施,精心設計打造以森林、濕地、沙漠、野生動植物棲息地、花卉苗木為景觀依托的生態體驗精品旅游線路,集中建設一批公共營地、生態驛站,提高生態體驗產品檔次和服務水平。
加強風景名勝區和世界遺產保護與管理。開展風景名勝區資源普查,穩步做好世界自然遺產、自然與文化雙遺產培育與申報。強化風景名勝區和世界遺產的管理,實施遙感動態監測,嚴格控制利用方式和強度。加大保護投入,加強風景名勝區保護利用設施建設。
維護修復城市自然生態系統。提高城市生物多樣性,加強城市綠地保護,完善城市綠線管理。優化城市綠地布局,建設綠道綠廊,使城市森林、綠地、水系、河湖、耕地形成完整的生態網絡。擴大綠地、水域等生態空間,合理規劃建設各類城市綠地,推廣立體綠化、屋頂綠化。開展城市山體、水體、廢棄地、綠地修復,通過自然恢復和人工修復相結合的措施,實施城市生態修復示范工程項目。加強城市周邊和城市群綠化,實施“退工還林”,成片建設城市森林。大力提高建成區綠化覆蓋率,加快老舊公園改造,提升公園綠地服務功能。推行生態綠化方式,廣植當地樹種,喬灌草合理搭配、自然生長。加強古樹名木保護,嚴禁移植天然大樹進城。發展森林城市、園林城市、森林小鎮。到2020年,城市人均公園綠地面積達到14.6平方米,城市建成區綠地率達到38.9%。
第七節 保護生物多樣性
開展生物多樣性本底調查和觀測。實施生物多樣性保護重大工程,以生物多樣性保護優先區域為重點,開展生態系統、物種、遺傳資源及相關傳統知識調查與評估,建立全國生物多樣性數據庫和信息平臺。到2020年,基本摸清生物多樣性保護優先區域本底狀況。完善生物多樣性觀測體系,開展生物多樣性綜合觀測站和觀測樣區建設。對重要生物類群和生態系統、國家重點保護物種及其棲息地開展常態化觀測、監測、評價和預警。
實施瀕危野生動植物搶救性保護。保護、修復和擴大珍稀瀕危野生動植物棲息地、原生境保護區(點),優先實施重點保護野生動物和極小種群野生植物保護工程,開發瀕危物種繁育、恢復和保護技術,加強珍稀瀕危野生動植物救護、繁育和野化放歸,開展長江經濟帶及重點流域人工種群野化放歸試點示范,科學進行珍稀瀕危野生動植物再引入。優化全國野生動物救護網絡,完善布局并建設一批野生動物救護繁育中心,建設蘭科植物等珍稀瀕危植物的人工繁育中心。強化野生動植物及其制品利用監管,開展野生動植物繁育利用及其制品的認證標識。調整修訂國家重點保護野生動植物名錄。
加強生物遺傳資源保護。建立生物遺傳資源及相關傳統知識獲取與惠益分享制度,規范生物遺傳資源采集、保存、交換、合作研究和開發利用活動,加強與遺傳資源相關傳統知識保護。開展生物遺傳資源價值評估,加強對生物資源的發掘、整理、檢測、培育和性狀評價,篩選優良生物遺傳基因。強化野生動植物基因保護,建設野生動植物人工種群保育基地和基因庫。完善西南部生物遺傳資源庫,新建中東部生物遺傳資源庫,收集保存國家特有、珍稀瀕危及具有重要價值的生物遺傳資源。建設藥用植物資源、農作物種質資源、野生花卉種質資源、林木種質資源中長期保存庫(圃),合理規劃和建設植物園、動物園、野生動物繁育中心。
強化野生動植物進出口管理。加強生物遺傳資源、野生動植物及其制品進出口管理,建立部門信息共享、聯防聯控的工作機制,建立和完善進出口電子信息網絡系統。嚴厲打擊象牙等野生動植物制品非法交易,構建情報信息分析研究和共享平臺,組建打擊非法交易犯罪合作機制,嚴控特有、珍稀、瀕危野生動植物種質資源流失。
防范生物安全風險。加強對野生動植物疫病的防護。建立健全國家生態安全動態監測預警體系,定期對生態風險開展全面調查評估。加強轉基因生物環境釋放監管,開展轉基因生物環境釋放風險評價和跟蹤監測。建設國門生物安全保護網,完善國門生物安全查驗機制,嚴格外來物種引入管理。嚴防嚴控外來有害生物物種入侵,開展外來入侵物種普查、監測與生態影響評價,對造成重大生態危害的外來入侵物種開展治理和清除。
統籌推進生態環境治理體系建設,以環保督察巡視、編制自然資源資產負債表、領導干部自然資源資產離任審計、生態環境損害責任追究等落實地方環境保護責任,以環境司法、排污許可、損害賠償等落實企業主體責任,加強信息公開,推進公益訴訟,強化綠色金融等市場激勵機制,形成政府、企業、公眾共治的治理體系。
第一節 健全法治體系
完善法律法規。積極推進資源環境類法律法規制修訂。適時完善水污染防治、環境噪聲污染防治、土壤污染防治、生態保護補償、自然保護區等相關制度。
嚴格環境執法監督。完善環境執法監督機制,推進聯合執法、區域執法、交叉執法,強化執法監督和責任追究。進一步明確環境執法部門行政調查、行政處罰、行政強制等職責,有序整合不同領域、不同部門、不同層次的執法監督力量,推動環境執法力量向基層延伸。
推進環境司法。健全行政執法和環境司法的銜接機制,完善程序銜接、案件移送、申請強制執行等方面規定,加強環保部門與公安機關、人民檢察院和人民法院的溝通協調。健全環境案件審理制度。積極配合司法機關做好相關司法解釋的制修訂工作。
第二節 完善市場機制
推行排污權交易制度。建立健全排污權初始分配和交易制度,落實排污權有償使用制度,推進排污權有償使用和交易試點,加強排污權交易平臺建設。鼓勵新建項目污染物排放指標通過交易方式取得,且不得增加本地區污染物排放總量。推行用能預算管理制度,開展用能權有償使用和交易試點。
發揮財政稅收政策引導作用。開征環境保護稅。全面推進資源稅改革,逐步將資源稅擴展到占用各種自然生態空間范疇。落實環境保護、生態建設、新能源開發利用的稅收優惠政策。研究制定重點危險廢物集中處置設施、場所的退役費用預提政策。
深化資源環境價格改革。完善資源環境價格機制,全面反映市場供求、資源稀缺程度、生態環境損害成本和修復效益等因素。落實調整污水處理費和水資源費征收標準政策,提高垃圾處理費收繳率,完善再生水價格機制。研究完善燃煤電廠環保電價政策,加大高耗能、高耗水、高污染行業差別化電價水價等政策實施力度。
加快環境治理市場主體培育。探索環境治理項目與經營開發項目組合開發模式,健全社會資本投資環境治理回報機制。深化環境服務試點,創新區域環境治理一體化、環保“互聯網+”、環保物聯網等污染治理與管理模式,鼓勵各類投資進入環保市場。廢止各類妨礙形成全國統一市場和公平競爭的制度規定,加強環境治理市場信用體系建設,規范市場環境。鼓勵推行環境治理依效付費與環境績效合同服務。
建立綠色金融體系。建立綠色評級體系以及公益性的環境成本核算和影響評估體系,明確貸款人盡職免責要求和環境保護法律責任。鼓勵各類金融機構加大綠色信貸發放力度。在環境高風險領域建立環境污染強制責任保險制度。研究設立綠色股票指數和發展相關投資產品。鼓勵銀行和企業發行綠色債券,鼓勵對綠色信貸資產實行證券化。加大風險補償力度,支持開展排污權、收費權、購買服務協議抵押等擔保貸款業務。支持設立市場化運作的各類綠色發展基金。
加快建立多元化生態保護補償機制。加大對重點生態功能區的轉移支付力度,合理提高補償標準,向生態敏感和脆弱地區、流域傾斜,推進有關轉移支付分配與生態保護成效掛鉤,探索資金、政策、產業及技術等多元互補方式。完善補償范圍,逐步實現森林、草原、濕地、荒漠、河流、海洋和耕地等重點領域和禁止開發區域、重點生態功能區等重要區域全覆蓋。中央財政支持引導建立跨省域的生態受益地區和保護地區、流域上游與下游的橫向補償機制,推進省級區域內橫向補償。在長江、黃河等重要河流探索開展橫向生態保護補償試點。深入推進南水北調中線工程水源區對口支援、新安江水環境生態補償試點,推動在京津冀水源涵養區、廣西廣東九洲江、福建廣東汀江—韓江、江西廣東東江、云南貴州廣西廣東西江等開展跨地區生態保護補償試點。到2017年,建立京津冀區域生態保護補償機制,將北京、天津支持河北開展生態建設與環境保護制度化。
第三節 落實地方責任
落實政府生態環境保護責任。建立健全職責明晰、分工合理的環境保護責任體系,加強監督檢查,推動落實環境保護黨政同責、一崗雙責。省級人民政府對本行政區域生態環境和資源保護負總責,對區域流域生態環保負相應責任,統籌推進區域環境基本公共服務均等化,市級人民政府強化統籌和綜合管理職責,區縣人民政府負責執行落實。
改革生態環境保護體制機制。積極推行省以下環保機構監測監察執法垂直管理制度改革試點,加強對地方政府及其相關部門環保履責情況的監督檢查。建立區域流域聯防聯控和城鄉協同的治理模式。建立和完善嚴格監管所有污染物排放的環境保護管理制度。
推進戰略和規劃環評。在完成京津冀、長三角、珠三角地區及長江經濟帶、“一帶一路”戰略環評基礎上,穩步推進省、市兩級行政區戰略環評。探索開展重大政策環境影響論證試點。嚴格開展開發建設規劃環評,作為規劃編制、審批、實施的重要依據。深入開展城市、新區總體規劃環評,強化規劃環評生態空間保護,完善規劃環評會商機制。以產業園區規劃環評為重點,推進空間和環境準入的清單管理,探索園區內建設項目環評審批管理改革。加強項目環評與規劃環評聯動,建設四級環保部門環評審批信息聯網系統。地方政府和有關部門要依據戰略、規劃環評,把空間管制、總量管控和環境準入等要求轉化為區域開發和保護的剛性約束。嚴格規劃環評責任追究,加強對地方政府和有關部門規劃環評工作開展情況的監督。
編制自然資源資產負債表。探索編制自然資源資產負債表,建立實物量核算賬戶,建立生態環境價值評估制度,開展生態環境資產清查與核算。實行領導干部自然資源資產離任審計,推動地方領導干部落實自然資源資產管理責任。在完成編制自然資源資產負債表試點基礎上,逐步建立健全自然資源資產負債表編制制度,在國家層面探索形成主要自然資源資產價值量核算技術方法。
建立資源環境承載能力監測預警機制。研究制定監測評價、預警指標體系和技術方法,開展資源環境承載能力監測預警與成因解析,對資源消耗和環境容量接近或超過承載能力的地區實行預警提醒和差異化的限制性措施,嚴格約束開發活動在資源環境承載能力范圍內。各省(區、市)應組織開展市、縣域資源環境承載能力現狀評價,超過承載能力的地區要調整發展規劃和產業結構。
實施生態文明績效評價考核。貫徹落實生態文明建設目標評價考核辦法,建立體現生態文明要求的目標體系、考核辦法、獎懲機制,把資源消耗、環境損害、生態效益納入地方各級政府經濟社會發展評價體系,對不同區域主體功能定位實行差異化績效評價考核。
開展環境保護督察。推動地方落實生態環保主體責任,開展環境保護督察,重點檢查環境質量呈現惡化趨勢的區域流域及整治情況,重點督察地方黨委和政府及其有關部門環保不作為、亂作為的情況,重點了解地方落實環境保護黨政同責、一崗雙責以及嚴格責任追究等情況,推動地方生態文明建設和環境保護工作,促進綠色發展。
建立生態環境損害責任終身追究制。建立重大決策終身責任追究及責任倒查機制,對在生態環境和資源方面造成嚴重破壞負有責任的干部不得提拔使用或者轉任重要職務,對構成犯罪的依法追究刑事責任。實行領導干部自然資源資產離任審計,對領導干部離任后出現重大生態環境損害并認定其應承擔責任的,實行終身追責。
第四節 加強企業監管
建立覆蓋所有固定污染源的企業排放許可制度。全面推行排污許可,以改善環境質量、防范環境風險為目標,將污染物排放種類、濃度、總量、排放去向等納入許可證管理范圍,企業按排污許可證規定生產、排污。完善污染治理責任體系,環境保護部門對照排污許可證要求對企業排污行為實施監管執法。2017年底前,完成重點行業及產能過剩行業企業許可證核發,建成全國排污許可管理信息平臺。到2020年,全國基本完成排污許可管理名錄規定行業企業的許可證核發。
激勵和約束企業主動落實環保責任。建立企業環境信用評價和違法排污黑名單制度,企業環境違法信息將記入社會誠信檔案,向社會公開。建立上市公司環保信息強制性披露機制,對未盡披露義務的上市公司依法予以處罰。實施能效和環保“領跑者”制度,采取財稅優惠、榮譽表彰等措施激勵企業實現更高標準的環保目標。到2020年,分級建立企業環境信用評價體系,將企業環境信用信息納入全國信用信息共享平臺,建立守信激勵與失信懲戒機制。
建立健全生態環境損害評估和賠償制度。推進生態環境損害鑒定評估規范化管理,完善鑒定評估技術方法。2017年底前,完成生態環境損害賠償制度改革試點;自2018年起,在全國試行生態環境損害賠償制度;到2020年,力爭在全國范圍內初步建立生態環境損害賠償制度。
第五節 實施全民行動
提高全社會生態環境保護意識。加大生態環境保護宣傳教育,組織環保公益活動,開發生態文化產品,全面提升全社會生態環境保護意識。地方各級人民政府、教育主管部門和新聞媒體要依法履行環境保護宣傳教育責任,把環境保護和生態文明建設作為踐行社會主義核心價值觀的重要內容,實施全民環境保護宣傳教育行動計劃。引導抵制和譴責過度消費、奢侈消費、浪費資源能源等行為,倡導勤儉節約、綠色低碳的社會風尚。鼓勵生態文化作品創作,豐富環境保護宣傳產品,開展環境保護公益宣傳活動。建設國家生態環境教育平臺,引導公眾踐行綠色簡約生活和低碳休閑模式。小學、中學、高等學校、職業學校、培訓機構等要將生態文明教育納入教學內容。
推動綠色消費。強化綠色消費意識,提高公眾環境行為自律意識,加快衣食住行向綠色消費轉變。實施全民節能行動計劃,實行居民水、電、氣階梯價格制度,推廣節水、節能用品和綠色環保家具、建材等。實施綠色建筑行動計劃,完善綠色建筑標準及認證體系,擴大強制執行范圍,京津冀地區城鎮新建建筑中綠色建筑達到50%以上。強化政府綠色采購制度,制定綠色產品采購目錄,倡導非政府機構、企業實行綠色采購。鼓勵綠色出行,改善步行、自行車出行條件,完善城市公共交通服務體系。到2020年,城區常駐人口300萬以上城市建成區公共交通占機動化出行比例達到60%。
強化信息公開。建立生態環境監測信息統一發布機制。全面推進大氣、水、土壤等生態環境信息公開,推進監管部門生態環境信息、排污單位環境信息以及建設項目環境影響評價信息公開。各地要建立統一的信息公開平臺,健全反饋機制。建立健全環境保護新聞發言人制度。
加強社會監督。建立公眾參與環境管理決策的有效渠道和合理機制,鼓勵公眾對政府環保工作、企業排污行為進行監督。在建設項目立項、實施、后評價等環節,建立溝通協商平臺,聽取公眾意見和建議,保障公眾環境知情權、參與權、監督權和表達權。引導新聞媒體,加強輿論監督,充分利用“12369”環保熱線和環保微信舉報平臺。研究推進環境典型案例指導示范制度,推動司法機關強化公民環境訴權的保障,細化環境公益訴訟的法律程序,加強對環境公益訴訟的技術支持,完善環境公益訴訟制度。
第六節 提升治理能力
加強生態環境監測網絡建設。統一規劃、優化環境質量監測點位,建設涵蓋大氣、水、土壤、噪聲、輻射等要素,布局合理、功能完善的全國環境質量監測網絡,實現生態環境監測信息集成共享。大氣、地表水環境質量監測點位總體覆蓋80%左右的區縣,人口密集的區縣實現全覆蓋,土壤環境質量監測點位實現全覆蓋。提高大氣環境質量預報和污染預警水平,強化污染源追蹤與解析,地級及以上城市開展大氣環境質量預報。建設國家水質監測預警平臺。加強飲用水水源和土壤中持久性、生物富集性以及對人體健康危害大的污染物監測。加強重點流域城鎮集中式飲用水水源水質、水體放射性監測和預警。建立天地一體化的生態遙感監測系統,實現環境衛星組網運行,加強無人機遙感監測和地面生態監測。構建生物多樣性觀測網絡。

加強環境監管執法能力建設。實現環境監管網格化管理,優化配置監管力量,推動環境監管服務向農村地區延伸。完善環境監管執法人員選拔、培訓、考核等制度,充實一線執法隊伍,保障執法裝備,加強現場執法取證能力,加強環境監管執法隊伍職業化建設。實施全國環保系統人才雙向交流計劃,加強中西部地區環境監管執法隊伍建設。到2020年,基本實現各級環境監管執法人員資格培訓及持證上崗全覆蓋,全國縣級環境執法機構裝備基本滿足需求。
加強生態環保信息系統建設。組織開展第二次全國污染源普查,建立完善全國污染源基本單位名錄。加強環境統計能力,將小微企業納入環境統計范圍,梳理污染物排放數據,逐步實現各套數據的整合和歸真。建立典型生態區基礎數據庫和信息管理系統。建設和完善全國統一、覆蓋全面的實時在線環境監測監控系統。加快生態環境大數據平臺建設,實現生態環境質量、污染源排放、環境執法、環評管理、自然生態、核與輻射等數據整合集成、動態更新,建立信息公開和共享平臺,啟動生態環境大數據建設試點。提高智慧環境管理技術水平,重點提升環境污染治理工藝自動化、智能化技術水平,建立環保數據共享與產品服務業務體系。

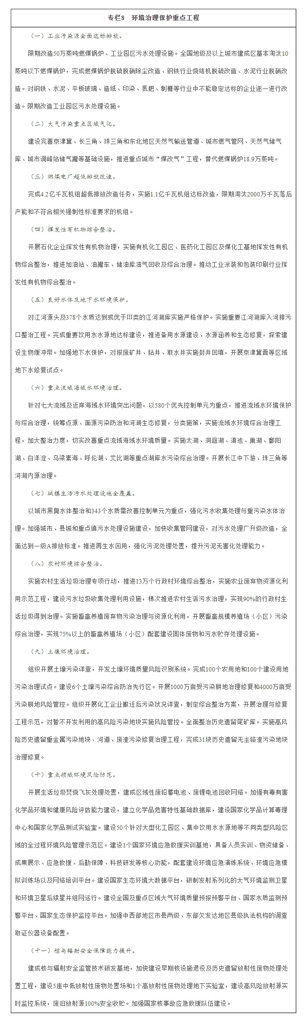
“十三五”期間,國家組織實施工業污染源全面達標排放等25項重點工程,建立重大項目庫,強化項目績效管理。項目投入以企業和地方政府為主,中央財政予以適當支持。


第一節 明確任務分工
明確地方目標責任。地方各級人民政府是規劃實施的責任主體,要把生態環境保護目標、任務、措施和重點工程納入本地區國民經濟和社會發展規劃,制定并公布生態環境保護重點任務和年度目標。各地區對規劃實施情況進行信息公開,推動全社會參與和監督,確保各項任務全面完成。
部門協同推進規劃任務。有關部門要各負其責,密切配合,完善體制機制,加大資金投入,加大規劃實施力度。在大氣、水、土壤、重金屬、生物多樣性等領域建立協作機制,定期研究解決重大問題。環境保護部每年向國務院報告環境保護重點工作進展情況。
第二節 加大投入力度
加大財政資金投入。按照中央與地方事權和支出責任劃分的要求,加快建立與環保支出責任相適應的財政管理制度,各級財政應保障同級生態環保重點支出。優化創新環保專項資金使用方式,加大對環境污染第三方治理、政府和社會資本合作模式的支持力度。按照山水林田湖系統治理的要求,整合生態保護修復相關資金。
拓寬資金籌措渠道。完善使用者付費制度,支持經營類環境保護項目。積極推行政府和社會資本合作,探索以資源開發項目、資源綜合利用等收益彌補污染防治項目投入和社會資本回報,吸引社會資本參與準公益性和公益性環境保護項目。鼓勵社會資本以市場化方式設立環境保護基金。鼓勵創業投資企業、股權投資企業和社會捐贈資金增加生態環保投入。
第三節 加強國際合作
參與國際環境治理。積極參與全球環境治理規則構建,深度參與環境國際公約、核安全國際公約和與環境相關的國際貿易投資協定談判,承擔并履行好同發展中大國相適應的國際責任,并做好履約工作。依法規范境外環保組織在華活動。加大宣傳力度,對外講好中國環保故事。根據對外援助統一部署,加大對外援助力度,創新對外援助方式。
提升國際合作水平。建立完善與相關國家、國際組織、研究機構、民間團體的交流合作機制,搭建對話交流平臺,促進生態環保理念、管理制度政策、環保產業技術等方面的國際交流合作,全面提升國際化水平。組織開展一批大氣、水、土壤、生物多樣性等領域的國際合作項目。落實聯合國2030年可持續發展議程。加強與世界各國、區域和國際組織在生態環保和核安全領域的對話交流與務實合作。加強南南合作,積極開展生態環保和核安全領域的對外合作。嚴厲打擊化學品非法貿易、固體廢物非法越境轉移。
第四節 推進試點示范
推進國家生態文明試驗區建設。以改善生態環境質量、推動綠色發展為目標,以體制創新、制度供給、模式探索為重點,設立統一規范的國家生態文明試驗區。積極推進綠色社區、綠色學校、生態工業園區等“綠色細胞”工程。到2017年,試驗區重點改革任務取得重要進展,形成若干可操作、有效管用的生態文明制度成果;到2020年,試驗區率先建成較為完善的生態文明制度體系,形成一批可在全國復制推廣的重大制度成果。
強化示范引領。深入開展生態文明建設示范區創建,提高創建規范化和制度化水平,注重創建的區域平衡性。加強創建與環保重點工作的協調聯動,強化后續監督與管理,開展成效評估和經驗總結,宣傳推廣現有的可復制、可借鑒的創建模式。
深入推進重點政策制度試點示范。開展農村環境保護體制機制綜合改革與創新試點。試點劃分環境質量達標控制區和未達標控制區,分別按照排放標準和質量約束實施污染源監管和排污許可。推進環境審計、環境損害賠償、環境服務業和政府購買服務改革試點,強化政策支撐和監管,適時擴大環境污染第三方治理試點地區、行業范圍。開展省級生態環境保護綜合改革試點。
第五節 嚴格評估考核
環境保護部要會同有關部門定期對各省(區、市)環境質量改善、重點污染物排放、生態環境保護重大工程進展情況進行調度,結果向社會公開。整合各類生態環境評估考核,在2018年、2020年底,分別對本規劃執行情況進行中期評估和終期考核,評估考核結果向國務院報告,向社會公布,并作為對領導班子和領導干部綜合考核評價的重要依據。